沉庆工商大学始创于1952年,2002年由原渝州大学和原沉庆商学院归并组建而成,是一所涵盖经济学、办理学、文学、工学、、理学、艺术学等学科的高程度财经类使用研究型大学,是国度“部高校根本能力扶植工程”高校、国际人文特色高校,已构成本硕博贯通的人才培育系统。学校占地面积2896亩,现有3个校区,19个讲授学院,教职工2406人,正在校学生3万余人。
9。考生该当认实领会并严酷按照报考前提及相关政策要求填报意愿并选择报考点。因不合适报考前提及相关政策要求,形成后续不克不及网上确认、测验(含初试和复试)或登科的,后果由考生本人承担。
近年来,学生正在中国国际大学生立异大赛、“挑和杯”全国大学生课外学术科技做品竞赛等各类赛事中获得省部级以上项3700余项;高程度大学生女排活动队获排球角逐30连冠。学校人才培育质量进一步获得承认,获评“全国就业50强典型高校”。
所有考生均须加入网名和网上确认,积极共同签订《考生诚信测验许诺书》并恪守相关商定,认实查对并确认本人报名消息,按照核验工做要求提交弥补材料,过期不得补办。报名期间,考生可自行点窜网名消息或从头填报报名消息,但每位考生只能保留一条无效报名消息。过期不得点窜报名消息。

考生体检工做正在拟登科后由我校组织进行。我校按照《中华人平易近国残疾人教育条例》和《教育部办公厅 卫生部办公厅关于通俗高档学校招生学生入学身体查抄打消乙肝项目检测相关问题的通知》(讲授厅〔2010〕2号)等文件,参照《教育部 卫生部 中国残疾人结合会关于印发〈通俗高档学校招生体检工做指点看法〉的通知》(讲授〔2003〕3号)要求施行。
(2)本科结业后有3年以上工做经验;或获得国度认可的高职(专科)结业学历或本科毕业后,合适招生单元提出的相关学业要求,达到本科结业划一学力并有5年以上工做经验;或获得硕士、博士研究生学历或学位后有2年以上工做经验。

现有使用经济学、工商办理学2个“一流学科”,14个沉点学科;智能商务、智能金融、智能会计3个“人工智能+”学科群;工程学、化学、材料科学、/生态学4个学科进入ESI全球大学和科研机构排名前1%,学科数正在市属高校中排名第二。正在新一轮全国粹科评估中,使用经济学、工商办理学排名别离位列第一、第二。现有20个国度级一流本科专业扶植点,29个“一流专业”,5个特色学科专业群,22个特色专业,“绿色低碳”和“数字经济”2个产教融合特色劣势专业群。目前,学校有使用经济学、统计学、工商办理学3个一级学科博士学位授权点,14个一级学科硕士学位授权点,24个硕士专业学位授权点,建有1个使用经济学博士后科研流动坐,1个博士后科研工做坐。
考生正在硕士研究生招生测验中的做弊现实将记入《国度教育测验考生诚信档案》,并将考生的相关环境传递其所正在学校或单元。
5。加试:以划一学力加入复试的考生,正在复试中须加试至多两门取报考专业相关的本科从干课程。加试体例为笔试,加试科目不得取初试科目不异,加试不及格者不予登科。跨学科专业复试的考生(不只限以划一学力身份报考的)能否需要正在复试中加试取报考专业相关的本科从干课程,由我校各培育单元自从确定。
我校将按照招生打算及生源的现实环境,按教育部登科政策确定并发布调剂工做的具体要乞降法式。届时请考生亲近关心学校研究生院官网“招生办理”栏目发布的相关消息。

3。复试内容:复试次要包罗专业笔试、面试、外国语听力及白话测试以及校内培育单元要求的其他内容。报考工商办理、公共办理、会计、旅逛办理、项目办理和审计专业学位的考生将正在复试中进行思惟理论测验,成就计入复试总成就。
(一)我校按照国度下达的招生目标,初试成就占分析成就的权沉一般不低于50%),连系其日常平凡进修成就和思惟表示、营业本质以及身心健康情况等择优确定拟登科名单。
(三)按照教育部的,我校不举办任何形式的班。我校2026年硕士研究生招生专业、测验科目、初试复试参考书及招生学院(机构、核心)联系体例等消息请登录的“招生办理”栏目查询。
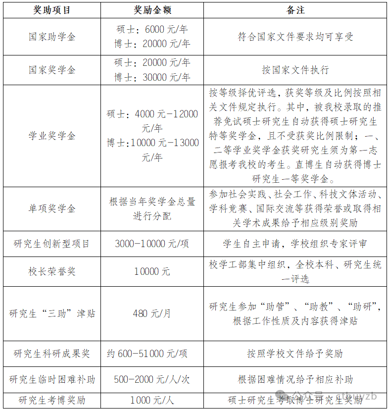
沉庆工商大学研究生帮系统完整,研究生帮学金有国度学金、国度帮学金、学业学金等,具体帮法子、帮尺度及前提要求以学校文件为准。
法令()、公共办理(非全日制)、工商办理(非全日制,产教融合MBA)学制为两年,其他学科专业学制均为三年。各学科专业尺度学制详见《沉庆工商大学2026年硕士研究生招生专业目次》(全日制和非全日制)。
4。复试形式:复试采纳差额形式,差额比例由我校自从确定并提前发布,进入复试的考生人数一般不少于各学科专业已发布招生打算的120%。及格生源比例不脚的,按现实及格生源数组织复试。
出格提醒:本招生简章和《沉庆工商大学2026年硕士研究生招生专业目次》发布的拟招生打算(包罗各专业的招生打算和推免生招生打算)为估计招生人数,仅供考生报考时参考,现实登科时将按照教育部昔时下达的招生目标,分析考虑学校生源环境和成长需要,对专业招生打算数等进行调整。若有未完成的推免生招生打算,列入统招打算利用。
(二)思惟本质和道德查核是入学重生质量的主要工做环节。对于思惟本质和思惟道德查核不及格者不予登科。
膏火尺度:学术学位硕士7000元/生/年;全日制专业学位硕士13000元/生/年;公共办理(非全日制)专业学位硕士34500元/生/年;工商办理(非全日制,分析办理MBA)、工商办理(非全日制,产教融合MBA)专业学位硕士35000元/生/年(以上级文件审定为准)。
2026年全国硕士研究生招生测验初试时间为2025年12月20日至21日(每天上午8!30—11!30,下战书14!00—17!00)。测验时间以时间为准。
按照教育部招生单元和报考点应组织专人对考生报考消息和网上确认材料进行全面、认实审核,确定考生的测验资历。考生填报的报名消息取报考前提不符的,不得准予测验、登科,随时发觉、随时处置。报考点和招生单元发觉有考生伪制、变制证件时,应当即向机关报案。
培育热爱祖国,中国的带领,,,道德优良,具有办事国度、办事人平易近的社会义务感,控制本学科的根本理论和系统的专业学问,具有立异、立异能力和处置科学研究、讲授、办理等工做能力的高条理学术立异型特地人才,以及具有较强处理现实问题能力、可以或许承担专业手艺或办理工做、具有优良职业素养的高条理实践立异型人才。
(四)定向就业的硕士研究生该当正在被登科前取招生单元、用人单元别离签定定向就业和谈书。考生因报考硕士研究生取所正在单元发生的问题由考生自行处置。若因而形成考生不克不及复试或无法登科,招生单元不承担义务。一经登科后,不得变动录打消息中的就业体例。
1。网上确认时间由各省级教育招生测验机构按照教育部相关工做放置和当地域报考组织环境自行确定和发布,具体确认工做由相关报考点组织实施。
(2)报考法令()专业学位的,报名前所学专业为专业(获得第二学士学位的人员可报考)。
2026年学校估计招收全日制硕士研究生1800余名(含保举免试生,以下简称“推免生”),非全日制硕士研究生约300名。
应届本科结业生准绳上应选择就读学校所正在地省级教育招生测验机构指定的报考点,此中高校应届本科结业生也可选择讲授点所正在地省级教育招生测验机构指定的报考点;零丁测验考生应选择招生单元所正在地省级教育招生测验机构指定的报考点;其他考生应选择工做所正在地或户籍所正在地省级教育招生测验机构指定的报考点。
7。合适享受初试加分、少数平易近族照应政策、免初试或报考专项打算相关前提的考生,须正在网名时按要求填报申请消息。未按申报的,不享受响应照应或加分政策。
4。考生应按要求照实填写进修环境和供给实正在材料。考生因网报消息填写错误、填报虚假消息而形成不克不及测验(含初试和复试)或登科的,后果由考生本人承担。
未通过网上学历(学籍)校验的考生,考生须正在时间内供给权势巨子机构出具的认证演讲后,再准予测验,不然不得准予测验。
注:表中各类帮学金仅面向全日制、非定向就业硕士研究生评选,评选细则以学校相关文件及通知为准。
(二)现役甲士报考硕士研究生及戎行系统的招生单元招收硕士研究生的法子由戎行相关部分另行制定。
(六)被登科的重生(登科资历无效的除外),能够申请保留入学资历,保留入学资历的前提、刻日等拜见我校相关。
6。初试加分政策按《教育部关于印发〈2026年全国硕士研究生招生工做办理〉的通知》(讲授〔2025〕2号)相关施行。初试合适教育部加分政策的考生,需正在复试前向我校提出版面申请,并供给相关证明材料。未按时提交申请、证明材料,或证明材料弄虚做假、不合适加分政策的,不予加分。加分项目不累计,同时满脚两项以上加分前提的考生按最高项加分。
(一)按照教育部,对正在研究生招生测验中违反测验办理和科场规律,影响测验公允、的考生、测验工做人员及其他相关人员,一律按《中华人平易近国刑法》《中华人平易近国教育法》《最高 最高人平易近查察院关于打点组织测验做弊等刑事案件合用法令若干问题的注释》及《国度教育测验违规处置法子》(教育部令第33号)庄重处置。对正在校生,由其所正在学校按相关赐与处分,曲至学籍;对退职考生,应通知考生所正在单元,由考生所正在单元视情节赐与党纪或政纪处分;对测验工做人员,由教育招生测验机构或其所正在单元视情节赐与响应的行政处分;形成违法的,依法逃查法令义务,此中形成犯罪的,依法逃查刑事义务。
(1)国度认可学历的应届本科结业生(含通俗高校、高校、通俗高校举办的高档学历教育等应届本科结业生)及自学测验和收集教育届时可结业本科生。应届本科结业生及自学测验和收集教育届时可结业本科生考生,正在登科昔时入学前须取得国度认可的国(境)内高校本科结业证书或教育部留学办事核心出具的《国(境)外学历学位认证书》。
(3)获得国度认可的高职(专科)结业学历后满2年及以上人员(结业后到登科昔时入学前,下同)或国度认可学历的本科毕业生,且合适招生单元提出的具体学业要求的,按本科结业划一学力身份报考。
(三)具有保举免试资历的考生,报考沉庆工商大学的具体要求拜见《沉庆工商大学2026年领受保举免试攻读硕士学位研究生章程》。
对弄虚做假者(含保举免试生),非论何时,一经查实,即按相关打消报考资历、登科资历或学籍。
8。报考“退役大学生士兵”专项硕士研究生招生打算的考生,应为高校学生应征入伍退呈现役〔高校学生指全日制通俗本专科(含高职)、研究生、第二学士学位的应(往)届结业生、正在校生和入学重生,以及高校招收的通俗本专科(含高职)应(往)届结业生、正在校生和入学重生〕,且合适硕士研究生报考前提者。考生报名时该当选择填报退役大学生士兵专项打算,并按要求填报本人入伍前的入学消息以及入伍、退役等相关消息,复试前须向招生单元供给《入伍核准书》和《退呈现役证》进行复核。对服役期间获得三等和功、二等功以上励或者二级以上表扬,合适全国硕士研究生招生测验报考前提的,可申请免初试攻读硕士研究生。
(七)重生应按时报到。不克不及按时报到者,须有合理来由和相关证明,并向学校告假。无故过期两周不报到者,打消入学资历。应届本科结业生及自学测验和收集教育届时可结业本科生考生,正在登科昔时入学前须取得国度认可的国(境)内高校本科结业证书或教育部留学办事核心出具的《国(境)外学历学位认证书》。登科昔时入学前未取得相关证书的,其登科资历无效。
工商办理硕士专业学位研究生相关测验招生政策同时按照《教育部关于进一步规范工商办理硕士专业学位研究生教育的看法》(教研〔2016〕2号)相关施行。
3。所有考生均该当对本人网名消息进行认实查对并确认。报名消息经考生确认后一律不做点窜,因考生填写错误惹起的一切后果由其自行承担。
(四)我校硕士研究生住宿尺度有差别,住宿费按现实住宿环境收取。人工智能学院、机械工程学院、取资本学院、食物科学取工程学院、废油资本化手艺取配备教育部工程研究核心等5个培育单元的研究生就读茶园校区(南岸区梨花大道西侧);艺术学院研究生就读南岸校区兰花湖片区(南岸区学府大道28号);其他培育单元研究生就读南岸校区(南岸区学府大道19号)。各学科专业研究生现实就读校区以昔时报到时学校放置为准。
复试是对考生既往学业根本、专业能力本质、科研立异潜质等方面的全面考查和分析评价,复试不及格者不予登科。
现有兼任教师1913人,此中高级职称884人、博士学位983人。建有院士专家工做坐,全职聘用欧洲科学院院士1名、双聘中国工程院院士1名;国度级、省部级等各类高条理人才129人,省部级立异团队22个,出现出全国优良教师、全国五一章获得者、全国师德先辈小我等一批优良教师代表。
5。考生要照实填写本人所受惩环境,出格是正在加入通俗和高档学校招生测验、全国硕士研究生招生测验、高档教育自学测验等国度教育测验过程中因违纪、做弊所受惩罚环境。对弄虚做假者,将按照《国度教育测验违规处置法子》《通俗高档学校招生违规行为处置暂行法子》庄重处置。
2。考生应正在时间登录“中国研究生招生消息网”(网址:以下简称“研招网”)浏览报考须知,并按省级教育招生测验机构、报考点以及报考招生单元的网上通知布告要求报名。
6。报名期间将对考生学历(学籍)消息进行网上校验,考生可上彀查看学历(学籍)校验成果。考生可正在报名前或报名期间自行登录“中国高档教育学生消息网”(网址:)查询本人学历(学籍)消息。未能通过学历(学籍)网上校验的考生,应正在招生单元时间内按要求完成学历(学籍)核验。
出格提醒:为避免因学籍或学历问题影响报考,请所有考生正在网上确认前自行正在中国高档教育学生消息网()长进行学籍(应届生)或学历(往届生)查询,并将查询成果(《教育部学籍电子注册存案表》(应届生)或《教育部学历证书电子注册存案表》或《中国高档教育学历证书认证演讲》)下载并打印备查。境外学历考生须出具教育部留学办事核心出具的《国外学历学位认证书》。
考生该当正在考前十天摆布,凭网报用户名和暗码登录“研招网”自行下载打印《准考据》。《准考据》利用A4幅面白纸打印,正、反两面正在利用期间不得涂改或书写。考生凭下载打印的《准考据》及无效居平易近身份证加入初试和复试。

1。复试及格分数线:我校正在国度确定的初试成就根基要求根本上,连系我校硕士生培育方针、年度招生打算、生源和总体初试成就环境确定各学科专业进入复试的初试成就根基要求。合适分数线要求的考生可加入复试。加入专项打算的考生进入复试的初试成就要求由学校根据教育部相关政策自行确定。


